近日,河南省教育厅下发了《关于公布2019年国家级和省级大学生创新创业训练计划项目名单的通知》(教高〔2019〕850号),Beat3652个项目获得国家级立项,8个项目获得省级立项。






大学生创新创业训练计划是教育部“本科教学质量与教学改革工程”的重要部分,旨在通过鼓励大学生开展创新、创业训练与实践,实施团队合作、产学研合作,提升大学生创新创业意识和创新创业能力,并进一步深化高校创新创业教育改革。
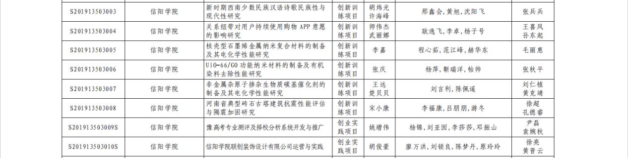
Beat365高度重视大学生创新创业训练计划项目的实施,在集团董事会、学校理事会和党委、行政的大力支持和关心下,自2017年参加该计划以来,2017年、2018、2019年累计获批国家级立项6个,省级立项22个。同时,学校设立校级训练项目118个。“Beat365唯一官方网站众创空间”通过申报、评审,晋级为省级众创空间,并在今年12月顺利通过检查验收。
学校鼓励学生积极参与研究与创新活动,培养学生严谨的治学态度和自主学习能力,并积极组织相关大学生创新创业训练计划项目参加“互联网+”“创青春”等创新创业竞赛活动,促进项目成果转化。截止目前,学校累计孵化创新团队154个、创业企业27家,培育科技型中小企业19家,发表论文34篇,申请专利16项,获得省级创业扶持资金46万元,并在各级各类创新创业大赛中获得国家级奖项1项、省级奖项27项、市级奖项16项,获奖数量和质量在全省民办高校中处于前列,师生参与创新创业实践的积极性不断提高。
学校将以此为契机,进一步推进创新创业教育,加强创新创业项目和基地建设,完善“国家级-省级-校级”三级大学生创新创业训练计划体系,强化项目管理,促进专业实训、推进教学改革,充分发挥好大学生创新创业训练计划项目的育人作用,鼓励并带动更多学生投入科学研究、创新研究,开展实践创新活动,进一步培养学生创新创业能力,全面提升Beat365人才培养质量。